Premiata Ditta Mambrini e CO
Origini e main characters
Morsom
11/11/20242 min read


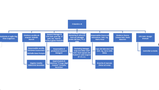
Qui sopra l’organigramma della Premiata Ditta Mambrini &Co SRL, produttrice di prodotti plastici e chimici per la pulizia della casa e della persona fondata nel 1969 da Mambrini Ubaldo, detentore del brevetto IT028495637 relativo alla produzione di spazzole per la casa insetolate a macchina.
La ditta Mambrini &CO viene fondata alla fine del decennio del boom da un intraprendente quanto ignorante operaio della bassa, autore di una innovazione relativa a certi insetolamenti meccanici su spazzole ritenuta rivoluzionaria dal connivente ufficio brevetti nostrano, ma mai accettata e trasformata in brevetto europeo dal ben più severo ufficio brevetti di Monaco. La “&CO” della denominazione sociale farebbe pensare che Mambrini fonda questa sua azienda insieme ad altri, ma in effetti non esistono altri azionisti o co-proprietari nello statuto societario. E allora? L’ipotesi più accreditata, la leggenda dei circoli bene della bassa, è che quel &CO stia a indicare i due fattori che veramente aiutano Mambrini, all’epoca nullatenente, a dare inizio ai lavori di costruzione dello stabilimento (vetusto, ma ancora funzionante addì 2024): il culo e l’opportunismo, entrambi posseduti in quantità sicuramente non modeste dal nostro.
Accade infatti che mentre sta lavorando come apprendista insetolatore alla sua macchina, il Mambro (soprannome del bar del dopolavoro) escogiti una miglioria meccanica minore per accelerare il lavoro: una roba di viti e molle e soprattutto di rimozione delle poche accortezze di sicurezza allora presenti sulle macchine industriali. Il Mambro ed il suo mentore Artemio Baraban decidono entusiasticamente di procedere alla modifica sulla macchina per rompere gli schemi della noia in fabbrica. E prontamente vengono soddisfatti da accadimenti tutt’altro che noiosi: Artemio Baramban perde due dita della mano sinistra alla prima riaccensione dopo la modifica, guadagnando la pensione di invalidità, mentre il Mambro viene prima licenziato e diventa poi impiegato del mese, con grande stupore delle maestranze.
Il fatto è che il Mambro è la fotocopia di Renato Vallanzasca e ha l’ambizione di diventare qualcuno “whatever it takes”. Egli canta in un complessino che gli ammiratori chiamano “i beatles di Vergate” ed è seriamente un cazzaro, per cui lo conoscono veramente tutti. Quando si sparge la voce che “un coglione ha perso due dita e il Mambro ancora più pirla è stato buttato fuori a calci in culo”, la figlia del proprietario della fabbrica, Ombretta, bruttina e coi denti da cavallo, che di Mambro è segretamente innamorata, si attiva per salvarlo. Com’è come non è, il capoturno, per farla contenta, ritira il licenziamento e lo elegge impiegato del mese. Lei non si fa scappare l’occasione e si fa raccontare dal Mambro tutto sulla sua innovazione. Innamorata e cretina, gli fa conoscere l’amico di papà che lavora all’ufficio brevetti di Roma (e che brevetta anche le pietre miliari, basta che lo paghino). Da qui alla seduzione ben concertata, al matrimonio riparatore e alla dote che consente al nostro di fondare la sua azienda insetolatrice in diretta concorrenza con il generoso suocero, che di lì a qualche anno assorbirà, il passo è molto breve.
Il Mambro, che mai dimentica gli amici, assume all'inizio degli anni ottanta il figlio di Artemio, Pompilio Baramban, come suo fidato uomo alle macchine. Macchine che mai implementeranno il famoso brevetto -ché di perdere dita in giro non c’è bisogno.
Dopo quasi sessanta anni di onorata carriera Mambro Senior vende ad una multinazionale del settore la sua fiorente azienda, pretendendo che al timone, come CEO, rimanga suo figlio Mambro Jr, un rampollo che non ha l’intelligenza animale del padre e neanche la costanza e la dedizione della madre.
Insieme a lui rimane anche la prima linea o board of directors: una accozzaglia di maneggioni, mezzi nobili e completi incapaci che giocano a fare gli imprenditori mentre la multinazionale che li ha incorporati lentamente li fagocita.
